Instance Verification Kit (IVK)

spin lock @ [6502+40+/linux-3.19-rc1/drivers/gpu/drm/nouveau/core/core/engctx.c]
Instance Signature: lock

The Matching Pair Graph:


Function Name
Control Flow Graph (CFG)
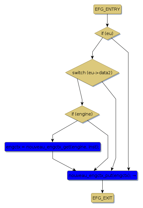
Events Flow Graph (EFG)
Source Correspondence
nouveau_engctx_get [6384+18+/linux-3.19-rc1/drivers/gpu/drm/nouveau/core/core/engctx.c]
nouveau_engctx_put [6759+18+/linux-3.19-rc1/drivers/gpu/drm/nouveau/core/core/engctx.c]
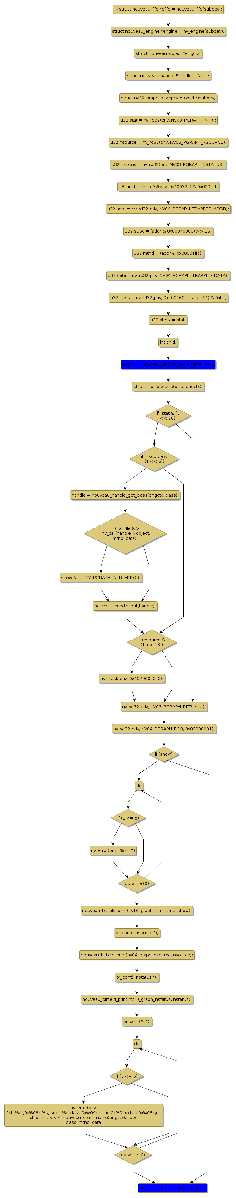
nv20_graph_intr [6210+15+/linux-3.19-rc1/drivers/gpu/drm/nouveau/core/engine/graph/nv20.c]
nv40_graph_intr [8782+15+/linux-3.19-rc1/drivers/gpu/drm/nouveau/core/engine/graph/nv40.c]
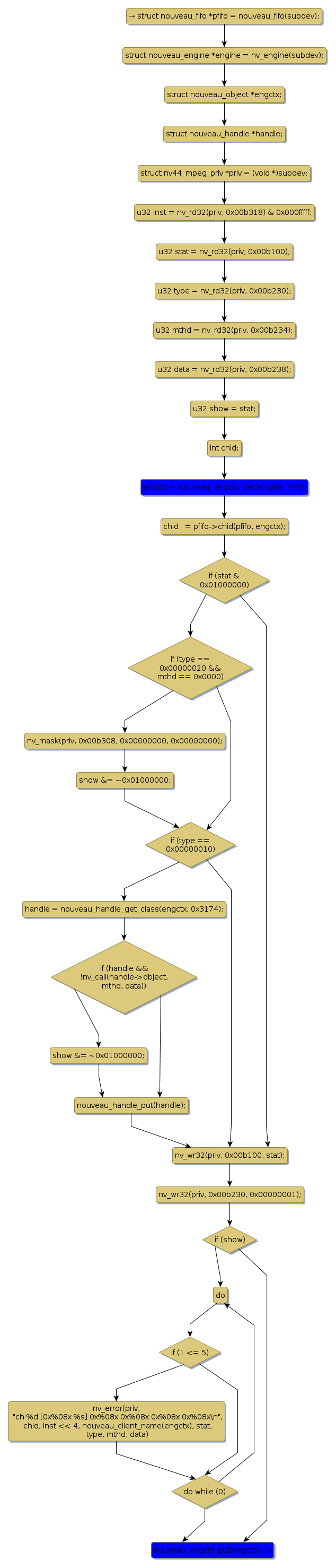
nv44_mpeg_intr [3154+14+/linux-3.19-rc1/drivers/gpu/drm/nouveau/core/engine/mpeg/nv44.c]
nv50_fb_intr [4719+12+/linux-3.19-rc1/drivers/gpu/drm/nouveau/core/subdev/fb/nv50.c]
nv50_graph_intr [22842+15+/linux-3.19-rc1/drivers/gpu/drm/nouveau/core/engine/graph/nv50.c]
nv84_crypt_intr [3406+15+/linux-3.19-rc1/drivers/gpu/drm/nouveau/core/engine/crypt/nv84.c]
nv98_crypt_intr [2688+15+/linux-3.19-rc1/drivers/gpu/drm/nouveau/core/engine/crypt/nv98.c]
nva3_copy_intr [2603+14+/linux-3.19-rc1/drivers/gpu/drm/nouveau/core/engine/copy/nva3.c]
nvc0_fifo_intr_fault [16479+20+/linux-3.19-rc1/drivers/gpu/drm/nouveau/core/engine/fifo/nvc0.c]
nvc0_graph_intr [28523+15+/linux-3.19-rc1/drivers/gpu/drm/nouveau/core/engine/graph/nvc0.c]
nve0_fifo_intr_fault [19546+20+/linux-3.19-rc1/drivers/gpu/drm/nouveau/core/engine/fifo/nve0.c]